知识点 的文章
-
高一物理 周练 力学易错点暴击 2025.11.28
...
2025-11-2943 0 -
九年级道法主观题
...
2025-11-0757 0 -
七上语文三轮默写通关训练
一、七年级上册默写(一 七年级上册字词检测得分:第一单元(30个 酝 niàng()黄 yùnて kể( 巢抖 sốu( zhù...
2025-10-3090 0 -
老师熬夜整理的七上英语单元语法过关来啦!
七年级上册英语语法每日一练小纸条Day2Unitl人称代词和物主代词日期:姓名:得分情况:一、完成下列表格(40分)人称代词物主...
2025-10-3074 0 -
初一|答应我,期中考之前一定要做这份!
...
2025-10-3080 0 -
新七上小四门第一次月考压轴题(背诵版)
...
2025-10-3079 0 -
高中政治7本教材中的65句赋分话术整理
...
2025-10-2786 0 -
八上物理透镜专题汇总
...
2025-10-2794 0 -
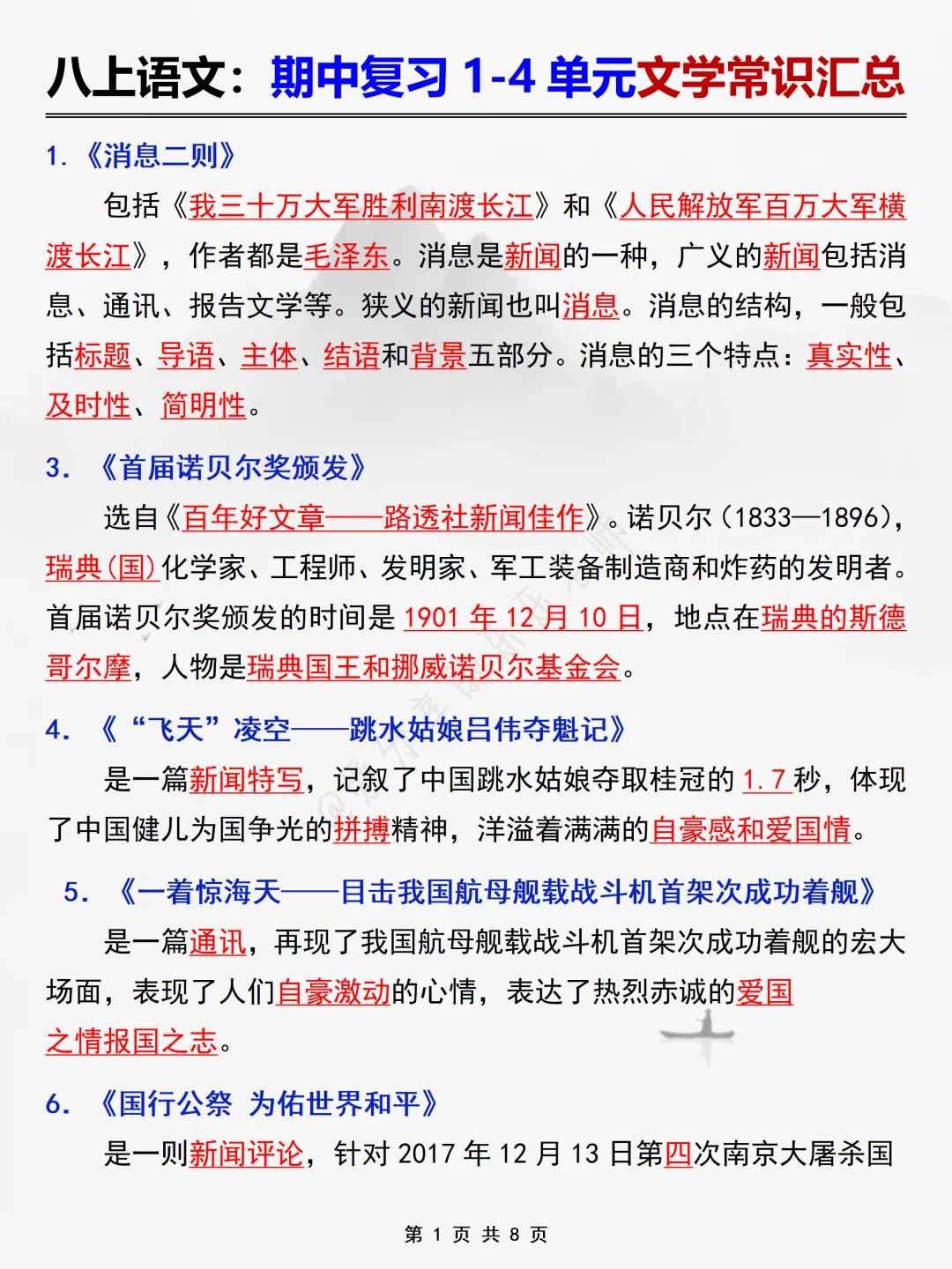
八上语文期中重点知识及题型❗吃透就是黑马
...
2025-10-24110 0 -
七上英语Starter-Unit3期中语
...
2025-10-24109 0
































